Το Δημοτικό Λιμενικό Ταμείο Σύρου είναι Νομικό Πρόσωπο Δημοσίου Δικαίου με έδρα τον Δήμο Σύρου-Ερμούπολης και έχει αρμοδιότητες στα νησιά Σύρου, Κέας, Κύθνου και Σερίφου.
Σκοπός του Δημοτικού Λιμενικού Ταμείου Σύρου είναι η οργάνωση και η λειτουργία των λιμένων με σύγχρονες υποδομές ώστε να ανταποκρίνονται στις απαιτήσεις επιβατών, πλοίων και φορτιών. Για το επίτευγμα των παραπάνω το Δ.Λ.Τ.Σ. φροντίζει ώστε να συντηρούνται και να βελτιώνονται οι υφιστάμενες λιμενικές υποδομές και η προώθηση για την κατασκευή νέων υποδομών όπου κρίνεται αναγκαίο.
Φροντίζει επίσης για τον εξοπλισμό των λιμανιών και για κάθε ανάληψη δραστηριότητας που έχει σχέση με λιμενικό έργο στην περιοχή αρμοδιότητας του.
Παρέχει υπηρεσίες που αφορούν τον ελλιμενισμό των πλοίων και τη διακίνηση επιβατών, οχημάτων, και φορτίων.
Τέλος, είναι υπεύθυνο για την εγκατάσταση, οργάνωση και εκμετάλλευση κάθε είδους λιμενικής υποδομής.


Χαιρετισμός Προέδρου
Αγαπητοί μου,
Σας καλωσορίζω στην Πρωτεύουσα των Κυκλάδων, στο όμορφο, ασφαλές και φιλόξενο λιμάνι της Ερμούπολης Σύρου.
Το Δημοτικό Λιμενικό Ταμείο Σύρου, εκτός από το λιμάνι της Σύρου, έχει στη δικαιοδοσία του τα λιμάνια των νήσων Κέας,Κύθνου και Σερίφου καθώς και πολλούς άλλους μικρούς λιμενίσκους, όπως ο Φοίνικας Σύρου, το Βουρκάρι Κέας, τα Λουτρά Κύθνου.
Σκοπός του φορέα είναι η κατασκευή και αναβάθμιση των λιμενικών αλλά και τουριστικών υποδομών, αξιοποιώντας την επιστημονική γνώση και τη σύγχρονη τεχνολογία, προσφέροντας έτσι τις καλύτερες δυνατές υπηρεσίες προς τους επισκέπτες, στηρίζοντας συγχρόνως τις τοπικές κοινωνίες και οικονομίες.
Φιλοδοξία μας είναι σε αυτή την ιστοσελίδα να βρείτε χρήσιμες πληροφορίες για τις λιμενικές μας εγκαταστάσεις, που θα σας βοηθήσουν στις τουριστικές αλλά και επιχειρηματικές σας δραστηριότητες κάνοντας συγχρόνως τη διαμονή σας ευχάριστη.
Η Διοίκηση και οι εργαζόμενοι του Δημοτικού Λιμενικού Ταμείο Σύρου σας καλωσορίζουμε και είμαστε αισιόδοξοι ότι αυτή η ιστοσελίδα θα αποτελέσει δίαυλο επικοινωνίας, καθώς είμαστε πρόθυμοι να επεξεργαστούμε κάθε σκέψη ή πρόταση, με σκοπό τη συνεχή βελτίωση των υποδομών μας και των παρεχόμενων υπηρεσιών.
Με τιμή
Δημήτρης Α. Κοσμάς
Πρόεδρος Δ.Λ.Τ. ΣΥΡΟΥ
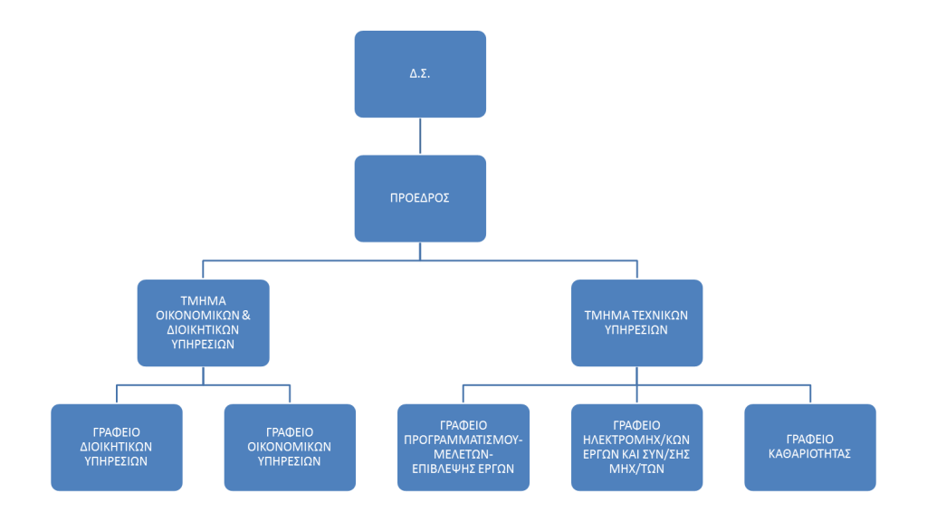
Οργανωτική δομή



Λ/ΡΧΗΣ Σύρου με αναπληρωτή τον Υ/ΡΧΗ Σύρου